九游(中国大陆)jiuyou·官方网站-登录入口

九游体育app官网抓续输出科技+文化杰作-九游(中国大陆)jiuyou·官方网站-登录入口

资讯

你的位置:九游(中国大陆)jiuyou·官方网站-登录入口 > 资讯 > 九游体育app官网抓续输出科技+文化杰作-九游(中国大陆)jiuyou·官方网站-登录入口


九游体育app官网抓续输出科技+文化杰作-九游(中国大陆)jiuyou·官方网站-登录入口

发布日期:2025-10-26 09:09    点击次数:145

九游体育app官网

10月20日杭州 - 在人人机器东说念主顶级会议IROS 2025上,绳驱AI机器东说念主公司星尘智能通告“内容-遥操-模子”率先平台全新升级,并发布多项翻新效果:超汉典遥操作系统,已告成在跨省、跨国的真确客户局面中完成智力考证,打造可靠的“汉典内行分身”;半身机器东说念主Astribot S1-U,可供生动部署和买卖化批量定制;AI系统DuoCore在模子侧复古爆米花制作、饮料售卖等全自主买卖处事。

在IROS现场,星尘智能陆续绽开“东说念主东说念主可上手”遥操作报名体验,淘气行业中“只能远不雅”的围栏展示旧例,在“零门槛”体验背后,直不雅印证S1机器东说念主在硬件阐发力、系统鲁棒性与交互安全性上的不凡水准。场景区将动态演示生物医药实验、精确喷绘等长序列复杂任务,突显绳驱技巧在高难度操作中的私有上风。

01买卖化进度加快

星尘智能还同期公布了多项买卖化进展:与仙工智能9月签约后,竣工工业处理有蓄意将在10月28日上海举办的亚洲国外物流技巧与运载系统博览会CeMat Asia发布,高效鼓励部署落地;10月19日,与领益智造(股票代码002600)全资子公司深圳市领益机器东说念主科技有限公司签署策略讨好框架公约,笼罩技恰恰作、家具批量采购、哄骗落地等真切讨好。国庆时辰,与央视网调解打造的“小央机器东说念主乐队”一语气在深圳机场、保利剧院告成完成等屡次大限制展演,抓续输出科技+文化杰作。

星尘智能首创东说念主兼CEO来杰示意:“本次IROS不仅是技巧实力的展示,更是平台化处理有蓄意赢得买卖考证的关键里程碑。咱们正在构建‘技巧突破-场景考证-数据反馈-模子优化’的正向飞轮,确保委派给客户的不再是单一的机器东说念主硬件,而是一个能抓续进化、创造价值的All in One智能平台。这坚实的一步,正鼓励咱们向着‘让数十亿东说念主领有AI机器东说念主助理’的愿景迈进。”

02对于星尘智能

星尘智能于2022年底缔造,是绳驱AI机器东说念主的界说者,业界首个量产绳驱AI机器东说念主的公司。秉抓“Design for AI”与私有绳驱传动联想理念,让机器东说念主师法东说念主类肌腱的交流与力控形式,竣事传统刚性机器东说念主难以兼顾的高阐发力与高安全力,尤其合适复杂聪惠操作和与东说念主精雅交互的场景。现时,该机器东说念主已在科研、买卖处事、娱乐献艺及工业等多个鸿沟落地哄骗,结合AI大模子与具体场景探索,鼓励机器东说念主行业哄骗加快与买卖化落地。

在机器东说念主绳驱系统中,腱绳材料的选拔径直影响操作精度与经久性。在腱绳不同材质选拔上,高分子材料的上风体现时强度较高和密度小,但弊端是蠕变性能差和不耐高温。超高分子量聚乙烯(UHMWPE)在常温要求下加载20%的断裂载荷抓续7天,蠕变量跳动3%。而金属材料在常温要求下加载70%的断裂载荷抓续7天蠕变量小于0.3%,蠕变性能明显优于高分子材料,成心于腱绳的精确章程。

金属材料已从不锈钢丝发展到碳丝、钨丝阶段,强度大幅度升迁,超细规格钨丝的强度达到6500MPa,远远高于超高分子量聚乙烯(2600-3800MPa)。同期,金属材料的耐高温性能方面也具有明显的上风。钨的熔点达到3410℃,而超高分子聚乙烯的瓦解温度是140℃傍边,固定端无法加热固定端口。同期跟着温度的上涨,金属材料的耐磨性上风会更明显。跟着选材及分娩工艺矫正,金属材质腱绳翌日的阛阓远景庞大。

03对于绳驱传动

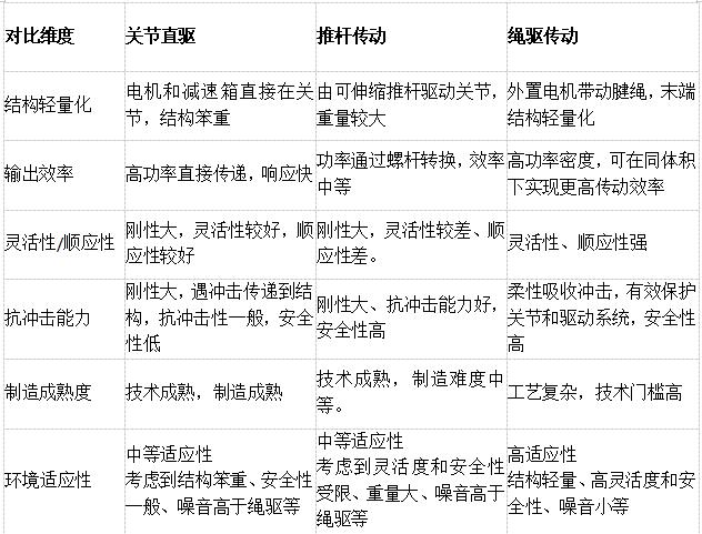
机器东说念主的传动系统矜重将电机能源弯曲为关键交流,是辘集运行与践诺、决定机器东说念主手脚性能的中枢措施。现常常见传动形式主要包括三类:关键直驱、推杆传动与腱绳传动。

关键直驱:电机与降速箱径直交接在关键旋转中心,能源传递旅途最短,具有高精度和快速反馈的上风,生动性较好,但由于电机径直承担沿途输出力矩,系统惯量大、刚性高,导致结构珍摄、能耗高,抗冲击智力一般,安全性低。

推杆传动:通过可伸缩推杆辘集相邻连杆,用推杆的伸缩来带动关键交流。结构训练、制造简便,但因分量较大,关键反驱性能不及,导致关键生动性较差、抗冲击智力不及,安全性镌汰。

绳驱传动(腱绳传动):模拟东说念主体柔性肌腱牵引机制,电机通过降速器运行腱绳沿着关键轴缠绕,竣事多关键协调运行。在雷同体积和分量要求下,腱绳传动具备更高输出着力,娇娆性强,还能接管冲击和减少结尾组件体积,带来高安全性和结构轻量化。

执行哄骗中,推杆与直驱传动天然刚性大、输出踏实,但在生动性暖热应性方面受到限制;而在雷同单元分量和体积下,腱绳传动比直驱或推杆传动具备更高传动性能(即输出着力和生动性),还能通事后置电机减少结尾组件的体积,抓续鼓励结构轻量化,是聪惠、柔性机器东说念主发展的关键主张。

九游体育app官网



Powered by 九游(中国大陆)jiuyou·官方网站-登录入口 @2013-2022 RSS地图 HTML地图

Copyright Powered by365站群 © 2013-2024